1. 분석
Requirement에 따라서 어떤 프로그램을 만들 것인지 기술한다.
기능, 입력-출력, 변수와 자료형, 처리과정을 명세한다
※ 처리과정에는 '무엇'(What)을 하는지만 적는다. 어떻게는 포함되지 않는다.

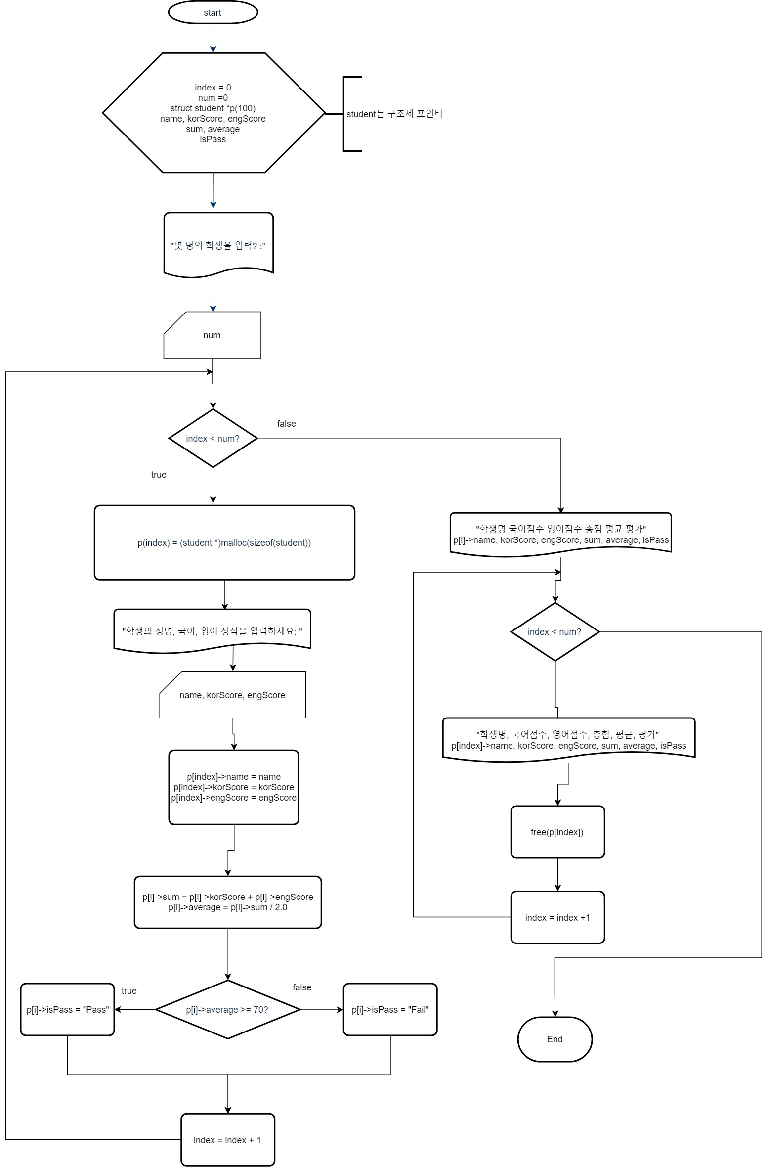
2. 설계
설계 문서를 기반으로 Flowchart를 그린다.

3. 구현
milkcoke/C
C Programming with SASD(Structured Analysis and Structured Development) - milkcoke/C
github.com

한가지 구현에서 에러가나는 부분이있는데
%s, %d, %d 한번에 학생명과 국어 영어 성적을 동시입력 받을 경우
포인터배열 주소범위를 침범하는 현상이 나타나는지
성적값이 이상하게 대입되거나 segmentation fault가 발생한다..
몇 시간 디버깅해봤으나 저부분은 아직 의문...
scanf_s도 해봤는데 ㅠㅠ
하는 수 없이 학생명과 성적을 따로 입력받는걸로 봐서는
문자열 null문자 입력이나 Enter누를 때 내부적으로 수행되는 처리 때문인것 같다.
'C > C' 카테고리의 다른 글
| Memory Map 이해하기(Feat.성적처리 프로그램 소스) (0) | 2019.10.02 |
|---|---|
| 2차원 배열 이해 (0) | 2019.09.29 |
| 배열 초기화 사소한 Tip (0) | 2019.09.26 |
| 선택정렬 구현해보기 (feat. Flow Chart) (0) | 2019.09.17 |
| calloc 함수 (0) | 2019.06.10 |